开云(Kaiyun)体育网页-登录入口

十方融海AI教学系统入选中国信通院2024年度“人工智能+教育”典型案例-Kaiyun体育官方网站
欢迎访问Kaiyun体育官方网站

十方融海AI教学系统入选中国信通院2024年度“人工智能+教育”典型案例

首页 > 新闻资讯 > 公司新闻 > 十方融海AI教学系统入选中国信通院2024年度“人工智能+教育”典型案例

十方融海AI教学系统入选中国信通院2024年度“人工智能+教育”典型案例

  十方融海AI教学系统入选中国信通院2024年度“人工智能+教育”典型案例

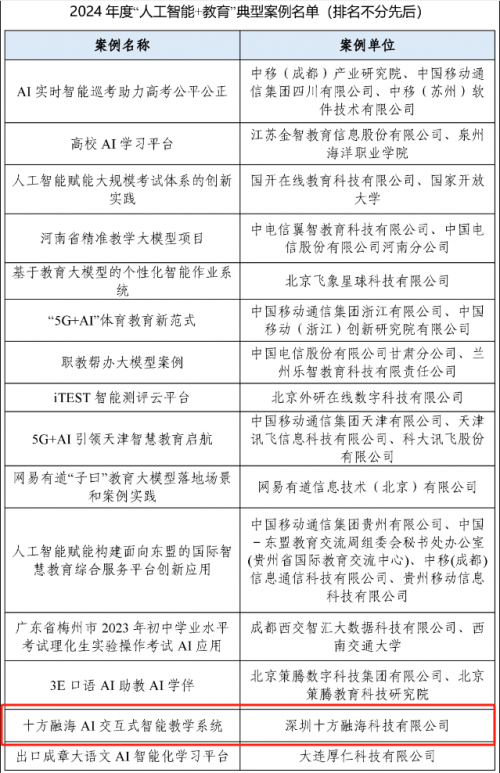
  近日,中国信息通信研究院(简称“中国信通院”)、中国互联网协会智慧教育工作委员会以及人民日报《平安校园》杂志联合公布了2024年度“人工智能+教育”典型案例名单。深圳十方融海有限公司凭借其AI交互式智能教学系统的优越表现成功入选,这标志着十方融海在人工智能与教育融合领域取得了突出成就。

十方融海AI教学系统入选中国信通院2024年度“人工智能+教育”典型案例(图1)

  随着人工智能技术的快速发展,教育领域正在经历深刻的变革。大模型、知识图谱、智能语音等AI技术的创新应用,使得“人工智能+教育”成为推动教育教学方式、人才培养Kaiyun平台 开云体育官方入口模式和教育管理形式变革的重要力量。在这一背景下,中国信通院、中国互联网协会智慧教育工作委员会等机构联合发起了2024年度“人工智能+教育”典型案例征集活动,旨在发掘和推广人工智能在教育领域的应用成果,树立行业标杆。

  经过严格的材料初审、专家评审以及多维度考量,十方融海的AI交互式智能教学系统凭借其创新性、实践价值和显著成效脱颖而出,成功入选此次典型案例名单,值得一提的是,上榜该名单的还有中国电信、中国移动以及网易有道等诸多企业的典型案例。

  据了解,该系统通过深度学习算法和大数据分析技术,为学习者提供了个性化、智能化的学习体验,极大地提升了教育教学的效率与质量。它能够精准分析学习者的学习行为和习惯,实现个性化学习路径的推荐和智能辅导,为学习者提供了更加精准、高效的学习支持。

  作为入选的典型案例之一,十方融海在人工智能赋能在线教育方面取得了显著成效。公司积极与业界顶尖团队合作,自研大模型,成功推出了AI多维互动教学系统、矩阵SCRM智能AI助手等一系列创新智能教辅服务工具。这些工具不仅得到了市场的广泛认可,还有多项产品应用入选了深圳市工信局“人工智能优秀产品清单”和“人工智能典型应用案例清单”,进一步证明了十方融海在智能教育领域的领先地位和深厚实力。

  对于未来,十方融海表示将继续发挥引领作用,推动人工智能与教育的深度融合,为行业的智能化转型和高质量发展贡献更多智慧和力量。同时,公司也将继续关注学习者的需求和体验,提供个性化、智能化的学习服务,满足不同学习者的需求,为教育行业带来更加美好的未来。